Compositing Practices 101 / コンポジット実践 101
Compositing Practices 101 / コンポジット実践 101
Written by Aleksandar Djordjevic on 16 November 2012.
この文章はAleksandarDjordjevicさんによってnukipediaに投稿された
Compositing Practices 101を日本語翻訳しました。
長年、この業界で働いてきました。見習いからジュニア、中級、シニア、そして最後にはトップクラスのVFX施設のコンポジティングおよびシニアVFXスーパーバイザーとして、私は自分自身と多くの若い同僚の教育に大きなギャップの存在を感じていました。私たちは皆、大なり小なり技術的なスキルに精通していますが、平均的には非常に優れた細部を見逃さないアーティストが、Supが明らかに気が付くものをどうして見落とすのか、いつも不思議に思っていました。「なぜ私はあのエッジ(または中世のセットの真ん中にある電信柱)を見逃したのだろう?」と、Supからレビューで指摘されたときのあの感覚はわかるだろうか?
この記事の読者の9割は同じような経験をしていると思うし、残りの読者もきっと同じような経験をするだろう。しかし、やがて私は独学でVFXというものを少しずつ上達させることができた。様々なパターンの失敗を経験し、そこから「完成したショット」とは本当の意味でどうことかを学んでいった。
コンポジットのプロセスには多くの大きなステップがあり、それらの間にはさらに多くの小さなステップがあります。このガイドでは、大きなステップに焦点を当てます。大きなステップは常に同じであり、その間のステップはプロジェクトやショットによって異なります。
このプロセスをいくつかのステップに分けて説明する:
- 査定
- 構成
- レビュー まず自身で自分の仕事を見直す
- レビュー さらなるプロセス
これらのステップは、優れたコンポジティングの実践方法の秘訣であり基本です。これを習得すれば、どんなソフトウェアパイプラインや会社でも、規模の大小にかかわらず、コンポジティングのスキルを問題なく適用できます。それでは、本題に入りましょう。
査定
査定とは、自分のショットで何をする必要があるのかを理解することです。
ショットが割り当てられたら、提供されたフッテージ、前景、背景、CG、マットなどすべてをコンポジションに取り込み、どこに配置するかは気にせずに、Readノードを大量に追加しましょう。そして、シーケンスやスチルを確認しながら、以下の質問を自分に(答えが明確でない場合はVFXスーパーバイザーにも)問いかけてください。(ここに挙げる質問は一例であり、時間が許す限り他にも多くの質問があります)
- あなたのタスクは何ですか?
- キーイング作業が必要ですか?
- どれくらいのroto作業が待っており、専任のrotoアーティストはいますか?
- どれくらいのpaint作業が待っており、専任の paintアーティストはいますか?
- どれくらいの tracking作業が待っており、専任のmatchmovingアーティストはいますか?
- どれくらいの3D projection作業が必要ですか?
- 3D projection作業は前景にありますか、それとも背景にありますか?
- 可能な限りコンポジティングに関連するすべてのことを考えましょう。
このリストを使ってチェックする事により必要なnodeを考えscriptの構築の手助けになるだけでなく、最初に情報を整理することによって各作業にどれくらい時間がかかるかという見積もりも素材を見ればすぐに判断できるようになります。
一度この見積もりプロセスに慣れれば、意識せずともこの作業を行うことができる様になるでしょう。
コンポジターが提示する作業時間見積もりは総じて現実味があることを、プロデューサーは経験上知っています。
これは上記のチェックリストが理由です。VFX作業に対する見積もりをするには長年の実践経験が必要で、経験豊富なプロデューサーでも、コンポジターの助けなしに正確な見積もりを出せる人は多くありません。
これは非常に見落とされがちですが、優れたコンポジティング作業を行うための最も重要なステップです。これまで、この部分に焦点を当てた学校のプログラムは一つも聞いたことがありませんが、これは歩くことや這うことを教えずに走らせるようなものだと思います。
基本をすっ飛ばすことはできません。私たちの仕事では、査定がいわばコンポジティングの家を築く基礎となるのです。
時には作業が引き継がれることもありますが、それではこのステップを省略してよいのでしょうか?もちろん違います。良い習慣として、常に緊急時にゼロから作り上げるscriptに備えて、他のアーティストのscriptに目を通す習慣を持つことであり、そのような姿勢を共有する優れたアーティストの数は増え続けています。確かに、これは予防策に過ぎませんし、アーティストのキャリアの中で何度も起こることではないでしょうが、それが一度でも起こることがあり、それだけで私たちが真剣に取り組む理由としては十分です。
ですから再度言いますが、作業を始める前にフッテージ、タスクリスト、および考えられるすべてのものをレビューしてください。
他のコンポジターのscriptを引き継ぐ時でも、査定のプロセスはほぼ同じです。取り込まれたすべての素材を見直し、自分のタスクを理解し、新しい質問をする必要がありますースクリプトのどの部分をそのまま使用できるか?どこを新規に作成する必要があるか?実際は使われていない素材がないか?等
類似した別ショットを始める時は(例えば、キャラクター間の会話で同じカメラアングルの場合など)、このステップをスキップできるかもしれませんが、スキップしない方が良いケースが多いでしょう。別のプロジェクトに移る時はショットの特徴が似ていたとしてもスキップしてはいけません。昼夜の違い、異なるカメラ、異なる映像、異なるスキャナーなど、常に何かしら異なる要素があるので、何も考えずに前プロジェクトと全く同じ判断を下すと狂いがでます。注意してください。
構成
さあ、Step1でリストの質問に対する答えを出しました。作業内容も理解しています。
では実際にscriptを組んでいきましょう。
step1(査定)では全ての素材をコンポジットに取り込みました。
まずは以下の項目を明確にしていきましょう:
- どこにFG-read-nodeを置きますか
- どこにBG-read-nodeを置きますか
- scriptをどうやって構築しますか?もしくは渡されたscriptをどうアレンジしますか?
コンポジット・アプリケーションでは、アーティストはbackdrop、dots、groupsなどを利用して、自分のコンポジションを設計・構築することができます。最も広く普及しているコンポジット・パッケージの1つであるThe FoundryのNukeでは、「スパイン(The Spine)」、「ツリー(The Tree)」「縦型スクリプトフロー(Vertical Script Flow)」などと呼ばれる組み方が推奨されていて、これは、部分部分が独立していて管理しやすく、広く受け入れられています。
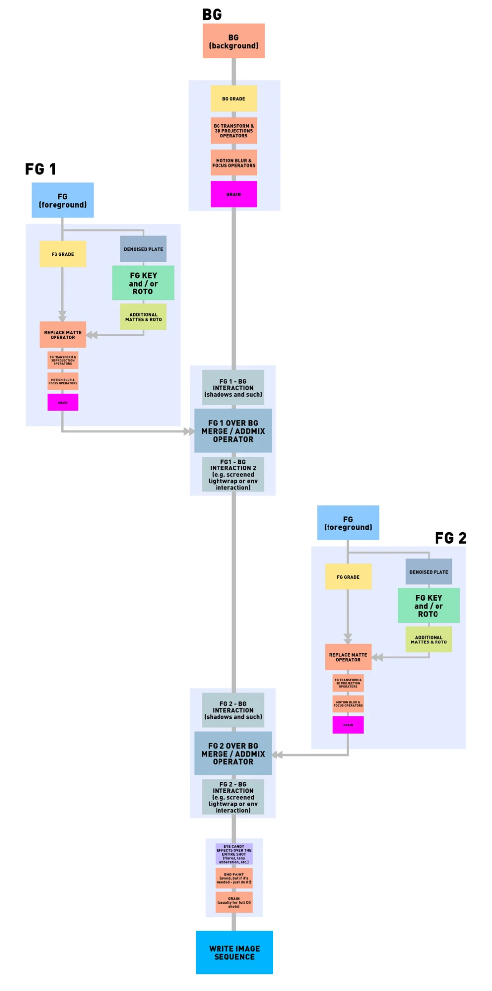
図1は、すべての標準的な要素が組み込まれた、BACKDROPSのシステムによって構築された擬似scriptの一例です。(テキストは画像の下に続きます)

私たちは素材を、PhotoshopやAfter Effectsでレイヤーを重ねる方法とはまったく逆に重ねています。つまり、「上」のレイヤーは実際には一番下にあり、出力ノードの直前に配置されます。
[ 図に関して追記: 図で使用している疑似ノードは、制作ワークフローにおける理想的なノードツリー構造を大まかに提案する為に配置しました。しかし、実際にはプロジェクトごとやショットごとに状況が異なることがよくあります。paint-nodeやgrain、最後にフレアなど絵に面白みを足す処理(eye-candy effect)、その他あらゆる処理は、背景にマージする前や一番下、さらにはマスターコンプに参照されるプリコンプ内で行われることもありますので、ケースバイケースです。この図は、あくまでも現在業界で最も受け入れられているスクリプト構成の考え方を提示しています。]
なぜこの組み方が好まれているのでしょうか?
理由は各要素(図1で言うF1,F2など)に対してgrade、trackingなどの処理をそれぞれ行い、背景に合成する際に最終ルックを簡単に評価できるようにするためです。理由は他にもあります。Nukeのnodeは、そもそもnodeの上部から入力を受け取り、下部から出力を送るように設計されています。例えばFlameでは、入力が左側にあり、出力が右側にあります。そのため、Flameの作業フローは左から右ですが、基本的な考え方は上から下の場合と同じです。
まず自身で自分の仕事を見直す
shotがコンプされたら、それを再生してください。再び再生。さらにもう一度再生。まだまだもう一度です。自分のショットの何が問題なのかをすべて考えてみてください。
- エッジはどうですか?
- トラッキングはどうですか?
- 前景(FG)は背景(BG)と同じ世界に存在していますか(色調的に)?
- grain(粒子感)はどうですか?
- VFXスーパーバイザーがコメントしそうな点は何ですか?
自分の仕事をすべて厳密にチェックする必要があります。自分に厳しくするほど、優れた仕事に近づきます。ショットを徹底的に再生してください——ただし、丸一日かけてはいけません!ある程度自分が満足していて、最終目標に近い状態の時に細部を見逃さぬよう再生してください ー常に締切に対して余裕を持って行動することー。ショットをレビューする際には、異なる視覚条件下で観察することを忘れずに(Nukeはそのための優れたツールです)。
- gammaを上げる
- gammaを下げる
- プロジェクトLUTで確認する
- 異なるLUTで確認する
- 露出を数段階上げる
- 露出を数段階下げる
- 各チャンネル(R、G、B、輝度、アルファ)をじっくり見る
- 個々のフレームを単独の画像として見るだけでなく、何度も再生する
結局のところ、コンポジターとしての最終的な仕事は比較的シンプルです—各チャンネルがしっかり統合され、最終的なカラーワークとは異なるどんな極端な調整が行われても、決してその統合が崩れないことが重要です。
最近では、DIグレーディングプロセスを支援するために、ショットのマットを提供することが頻繁に求められています。グレーディング用のマットは、ショットをコンプする際に実際に使用したマットとは異なる必要があると主張する人もいますが、これはDIプロセスの性質によるものです。私が同僚とも共有しているmatteの自己チェック方法はこうですーコンポジットに実際使っているマットを使い、自分がDIアーティストになったつもりでGradeテストをしてみる。極端に背景の露出を上げたときにどれだけすぐにエッジが破綻してくるか?数ストップ露出を上げてもエッジが破綻しないようであればそのmatteは大丈夫です。
レビュー-さらなるプロセス
あなたが作業したショットは、自分自身と内部レビューを経て、いよいよ「ビッグレビュー」に進むことになります。通常、「最終到達点への階段」の最初のステップは、チームのVFXスーパーバイザーによる内部レビューです。次に、プロジェクトのVFXスーパーバイザー (通常はクライアント、つまり映画制作会社や広告代理店によって雇用されます) によるレビューが行われます。そして最後に、クライアント自身 (映画監督、エグゼクティブプロデューサー、または広告代理店のクリエイティブディレクター) によるレビューが行われます。
アーティストは単にショットを作成するだけでなく、多くの場合、内部レビューのプロセスにも深く関わります。つまり、作成したショットは、劇場内で行われるレビューセッションで、VFXスーパーバイザー、他のアーティスト、プロデューサー、そしてさらに幅広い職種の人々 (心臓専門医、子供、恋人、清掃員など)によって徹底的にチェックされます。(訳注:関係者とその家族などを招いて作品の途中段階をスクリーニングして反応を見るプライベート試写のことを言っていると思われる) より多くの目線で作品を見ることでより多くの欠点が発見できるため、基本的に全員が意見を出すことが奨励されています。他のアーティストの作品だけでなく自分の作品に対しても正直であることは、優れたアーティストであり、チームスピリッツに溢れるチームメンバーであるために欠かせません。ですから、どんなフィードバックが来ても受け入れる覚悟をし、エゴは必要ないモノです。どこから来るかに関係なくフィードバックを受け入れることは、クライアント対応能力を向上させるのに役立ちます。常にフィードバックに注意を払いましょう - 誰にも気づかれていない何かを見つける人がいるかもしれないのです!
結び
この業界は非常に技術寄りになり、技術的な部分が注目されがちです。コンポジットやVFX全般におけるアーティスティックな部分がハリウッド大作の成功の秘訣になっているにも関わらず、必ずしもその部分が脚光を浴びるわけではありません。
メディアや教育機関の影響で、続々と追加されるソフトウェアやハードウェアの時間短縮を目的とした新機能が注目されがちな一方で、コンポジットはアートであるということは忘れられがちです。美しく仕上げられたVFXショットは本当の意味でどういうものなのか?これを理解するのに技術的な知識は役に立ちません。今一度立ち止まって、ツールやプラグインに注目するのではなく、自分なりの時間の配分と細部へのこだわりを大切にし、技術を磨きながらも素晴らしいショットを作るとはどういうことなのかよく考えましょう。
ワークフローの整理を進め更なる効率化を考える事は重要ですしもっとするべきです。しかし、その目的はあくまでもアートに専念して、世界中の観客を魅了する映像を作ることです。本当に美しい映像を生み出すにはアーティスティックな視点、そして小さなニュアンスへのこだわりが重要で、それはこれからも変わらないでしょう。2D、3D、VR映像であろうと、実写撮影で捉えられる以上の美しさを求める需要は常に存在します。
業界が一般の人々に信じ込ませようとしているように、私たちは「ボタンを押せば完成品が出る」魔法の機械ではありません。私たちは、物語の想像力をスクリーンに描き出し、観客に様々な感情を抱かせる「助け合い、情熱を持った、勤勉な手」なのです。人々が恋に落ちたり、恐怖に震えたり、エイリアンが私たちの間に歩いていると信じるような映像を作り出すのが私たちの仕事なのです。
VFXアーティストは、ビジュアルエフェクトは集団作業であることを常に忘れないでください。しかしながら、その集団作業は、それぞれがユニークな感性を持ち寄り、共通の目標に向かって協力する個人の集まりでもあります。クレジットロールでのあなたの順位や、与えられた仕事のレベルの高低に関係なく、あなたは重要なのです。オンラインのVFXアーティストフォーラムのうわさに惑わされないでください。そうした情報は、読んでいると落ち込んだり、誤解を招いたり、諦めさせられたりするようなものが多いですが、そもそもそういったフォーラムを管理する時間がある人というのは、たいてい暇を持て余しているだけなのです。信頼できる情報源もまだ存在します。フォーラムのような汚染を避けている優れた情報源としては、[invalid URL removed]や、VFX業界の新技術や動向を知るのに最適なFXGuideなどがあります。自分のワークフローやキャリアアップに役立つ情報源を探してください。
世間一般的には、あなたが苦労して関わった作品に対して、監督やスーパーバイザーたちが功績の大部分を得ている様に見えるかもしれませんが、忘れないでください。あなたが今やっているショットが最終的にはあなたのデモリールに載り、あなたの作品として、採用担当者やVFXに関心のある人たちに観られるのです。
だからこそ、自分の仕事を大切にし、美しく仕上げましょう。
Aleksandar Sasha Djordjevic is a VFX Supervisor & Creative Director
日本語翻訳にあたりShizさんから多大な協力をいただきました。
ありがとうございました。