Keying Template as presented on www.CompositingMentor.com
Advanced_Keying_Template_Pack
First submitted: 18 December 2015
Updated: 19 December 2015
Author: Tony Lyons
Website: https://www.compositingmentor.com
Compatible Nuke versions: 6.0 or later
Compatibility:
This keying template compliments the Advanced Keying Breakdown tutorials on www.CompositingMentor.com.
Includes 3 nuke scripts
1.) Advanced Keying Template
2.) Advanced Keying Template Compressed
3.) Advanced Keying Template Walkthrough
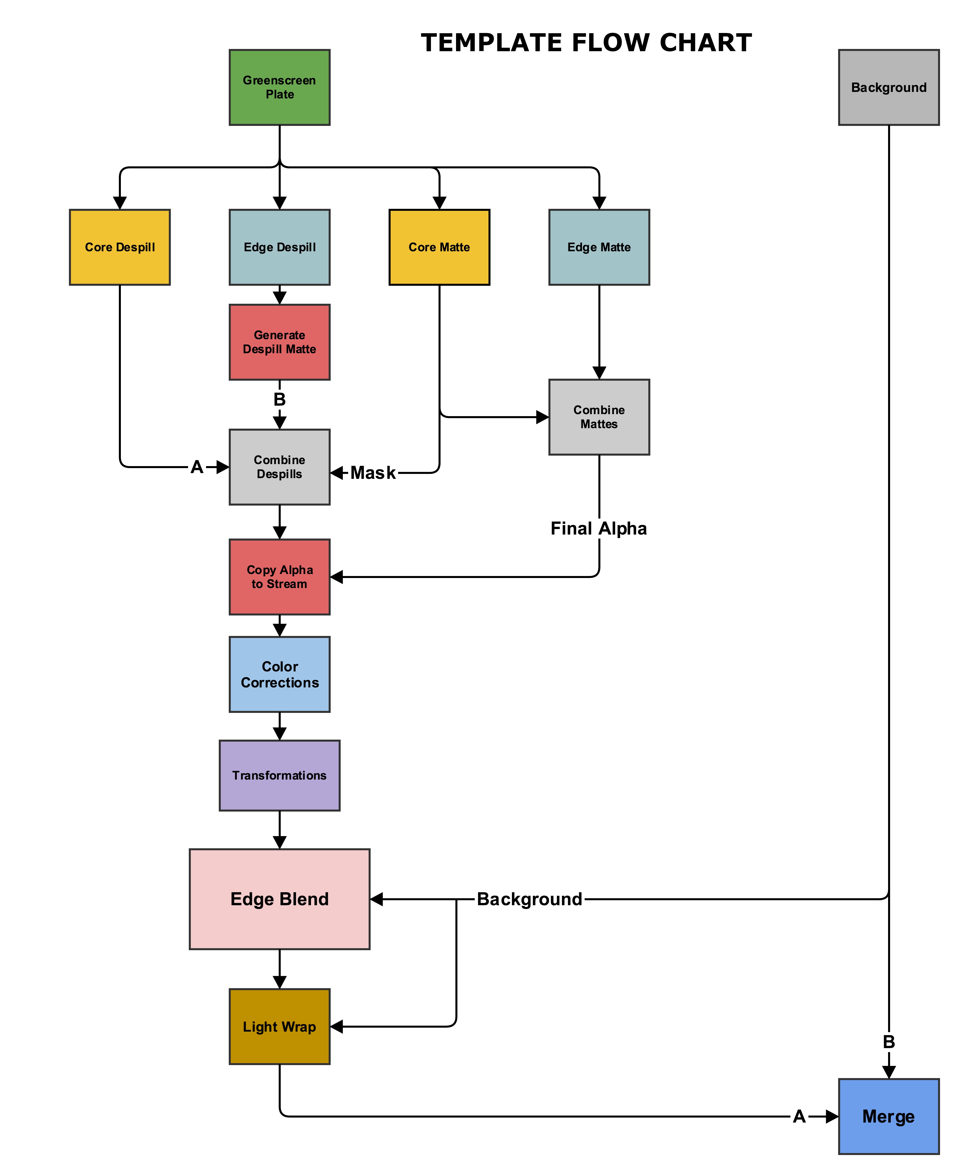
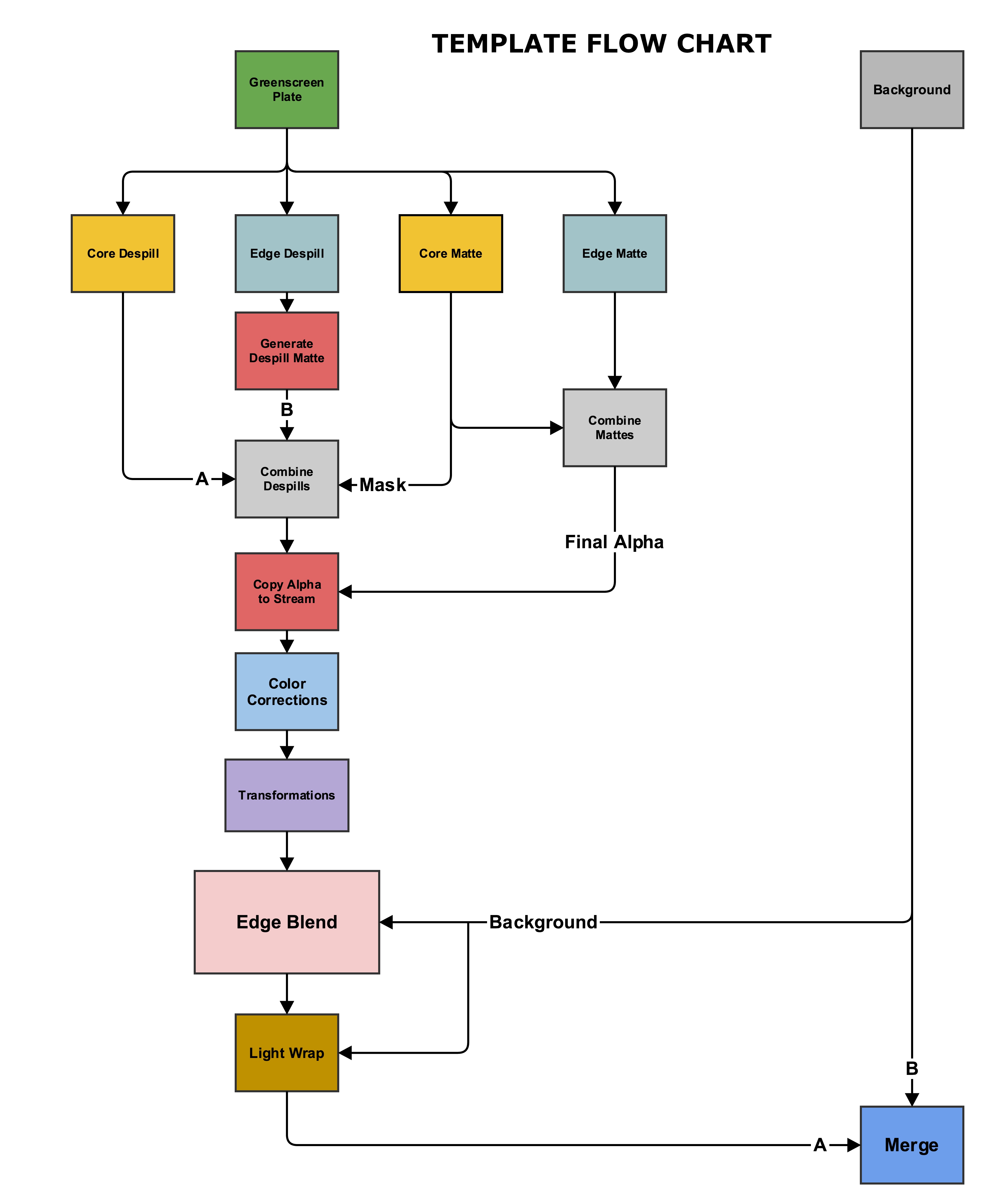
A user friendly template that allows you to use any despill and keyer you wish. You replace the different sections, and adjust the background blend section to produce a well organized Key. 
for more information, go to the blog post or watch the tutorial series at www.CompositingMentor.com
or register to download or rate.
Comments